Baniere

Gestion des lettres de change dans Microsoft Business Central (Localisation FR)

Caledar Icon Publié le 19/04/2026 | 
Microsoft Business Central | 
Views Icon Billet vue 130 fois | 
Time Icon Lu en 11,75Mn
Cet article à été également écrit en Eng et accessible ici:Business Central: Setting up and managing LCRs

Image Pexels.com
Du flux comptable à la réalité système
Du flux comptable à la réalité système

Index

Expand



Dans le précédent article, une analyse détaillée de l'aspect comptable des lettres de change a été exposée. Il convient désormais d'approfondir la mise en œuvre opérationnelle au sein de Microsoft Business Central. Le présent article se concentre sur les paramétrages spécifiques à la localisation française et détaille les processus système permettant de fluidifier la gestion des bordereaux de paiement.

Configuration des prérequis

La fiabilité du flux des effets de commerce dépend d'un paramétrage rigoureux des tables de base. Chaque élément configuré permet d'automatiser les passages d'écritures entre le compte client, le portefeuille et la banque.

Souches de numérotation

Afin de garantir une piste d'audit claire, des séquences chronologiques distinctes sont nécessaires.

  • Bordereaux de paiement: Une souche spécifique est affectée aux bordereaux pour identifier chaque remise bancaire de manière unique.
  • Lignes de bordereau: Une souche de numérotation spécifique est affectée aux lignes de bordereau, permettant l'identification unique de chaque effet destiné à la présentation bancaire.
Souches bordereau en-tête et lignes
Souches bordereau en-tête et lignes

Fiches Banques

Chaque compte bancaire utilisé pour les remises doit être configuré avec ses coordonnées complètes (IBAN et BIC). Dans l'onglet "Transfert de fonds", les informations relatives aux formats d'export de données sont renseignées pour assurer la compatibilité avec le protocole ETABAC ou les normes SEPA en vigueur.

Fiche Compte bancaire
Fiche Compte bancaire

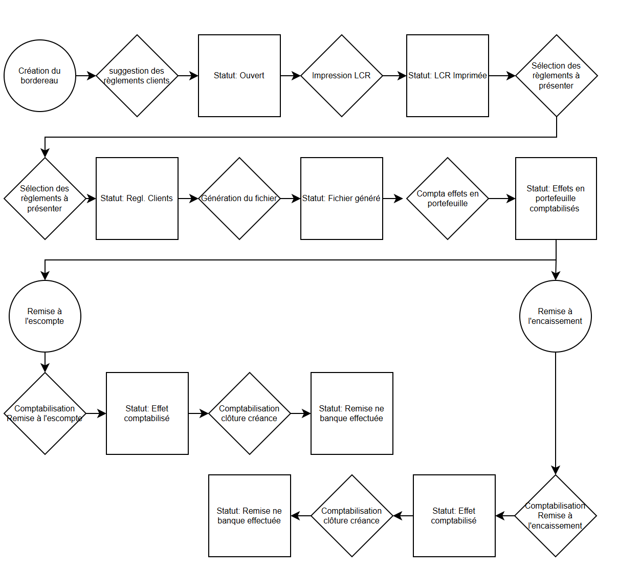
Diagramme du flux des lettres de change

Avant d'aborder le paramétrage des bordereaux de paiement de type lettre de change, le flux du cycle de vie est reporté ci-dessous:

Flux des LCR
Flux des LCR

Paramétrage des Bordereaux de Paiement

Le fonctionnement des bordereaux repose sur la définition de modèles spécifiques qui structurent la nature des transactions. Cet article ne vise pas à exposer l'exhaustivité des fonctionnalités offertes par les bordereaux, mais se concentre exclusivement sur le paramétrage nécessaire aux lettres de change.

C'est au sein de ce modèle (types de règlement ou paramètres bordereau de paiement) que la liaison entre les deux souches de numérotation est établie: l'une pour l'en-tête du bordereau et l'autre pour les lignes. Concernant la gestion des effets de commerce, le type de proposition est défini sur Clients. Le champ relatif au type de transfert SEPA doit rester vide, afin de conserver le formatage spécifique requis pour les lettres de change.

Paramètres bordereau de paiement
Paramètres bordereau de paiement

Le paramétrage principal repose sur la définition des statuts, lesquels identifient avec précision le flux de travail de chaque bordereau pour un type donné.

À ces statuts sont associées des étapes spécifiques, qui constituent les mécanismes de transition permettant de passer d'un statut à un suivant. Ce séquençage garantit la rigueur du processus, de la création initiale du bordereau jusqu'à sa comptabilisation finale, en encadrant chaque manipulation utilisateur.

Les statuts

Les statuts constituent le moteur du flux de travail des lettres de change. Ils permettent de segmenter chaque phase du processus, de la saisie initiale à la clôture de la créance, tout en contrôlant les actions autorisées pour l'utilisateur.

Le séquençage pour la gestion des lettres de change, est organisé autour des statuts suivants:

  • Ouvert: Phase de création et de sélection des écritures.
  • LCR Imprimées: Validation de l'édition physique des effets.
  • Règlements clients: Étape de transition pour le lettrage des comptes.
  • LCR Fichier ETABAC Créé: Génération du support magnétique pour la banque.
  • Effets en portefeuille comptabilisés: Enregistrement comptable du passage en compte d'effets (413).
  • Effet à l'encaissement / à l'escompte: Distinction du type de remise souhaitée.
  • Effet à l'encaissement / à l'escompte Comptabilisé: Validation de la remise en comptabilité.
  • Crédit bancaire à clôturer: Phase finale d'attente du dénouement de l'effet.
  • Remise en banque effectuée: Confirmation de la réception par l'établissement financier.
Statuts des lettres de change
Statuts des lettres de change

Chaque statut doit être paramétré de façon à conditionner le système:

  • RIB: Autorise ou non la modification des coordonnées bancaires sur les lignes.
  • Consultation: Permet l'affichage des détails du bordereau dans les historiques.
  • ReportMenu: Active la visibilité du bordereau dans les menus de reporting spécifiques.
  • Montant: Autorise la modification du montant de l'effet (généralement bloqué après émission).
  • Débit / Crédit: Définit si les colonnes de flux financiers sont modifiables.
  • Compte bancaire: Permet de modifier le compte de l'établissement financier destinataire.
  • Paiement en cours: Marque les écritures comme étant liées à un flux actif pour éviter les doubles emplois.
  • Archivage autorisé: Détermine si le bordereau peut être transféré vers les tables d'archives après traitement.
  • Code acceptation: Rend obligatoire ou optionnelle la saisie du code d'acceptation de l'effet.

Les étapes

Les transitions entre les différents états du bordereau sont orchestrées par les étapes. Chaque étape définit une action précise qui permet de faire progresser le bordereau dans le flux de travail, en transformant son statut actuel vers le statut cible approprié.

Définition des étapes du flux

Pour le traitement des lettres de change, les étapes suivantes sont configurées afin de jalonner le parcours documentaire et comptable:

  • 01 Impression LCR: Déclenche l'édition physique des effets.
  • 02 Règlement client: Prépare le lettrage de la créance initiale.
  • 03 Création fichier ETABAC: Génère le fichier magnétique pour la télétransmission.
  • 04 Comptabilisation Effets portefeuille: Enregistre le passage comptable vers le compte 413.
  • 05 Effets à encaisser / à escompter: Oriente le bordereau vers le type de remise choisi.
  • 06 Comptabilisation Effets/Remise à l'encaissement (ou escompte): Valide la sortie du portefeuille.
  • 07 Remise bancaire: Confirme l'envoi des fichiers à l'établissement financier.
  • 08 Comptabilisation Fermeture créance: Solde définitivement le compte d'effet à réception du paiement ou de l'avis de crédit.

Paramétrage des champs d'étape

Le comportement de chaque étape est régi par des paramètres critiques qui assurent la cohérence du système:

  • Type de règlement: Identifie le mode de paiement concerné (Lettre de change).
  • Ligne / Nom: Définit l'ordre de l'étape et son intitulé descriptif.
  • Statut précédent / Nom état précédent: Précise la condition de départ nécessaire pour exécuter l'action.
  • Statut suivant / Nom état suivant: Détermine le nouvel état du bordereau après la réussite de l'action.
  • Type action: Spécifie la nature de l'opération (Impression, Création de fichier, ou Comptabilisation).
  • ID état: Référence l'objet technique (Report) utilisé pour l'impression ou le traitement.
  • Type exportation: Définit le format de sortie pour les échanges bancaires, permettant de générer les flux de données attendus.
Les étapes de bordereau de type LCR
Les étapes de bordereau de type LCR

L’étape d’impression

Pour paramétrer l'impression du contenu de l'effet, permettant le passage du statut "Ouvert" au statut "LCR Imprimée", le statut précédent et le statut suivant doivent être explicitement renseignés. Le type d'action est défini sur "État" et l'identifiant de l'état standard 10865 est utilisé pour générer le document.

Etape d’impression
Etape d’impression

Les étapes d’extraction

Les étapes d'extraction constituent la phase où le système suggère les écritures éligibles selon le degré d'avancement du bordereau. Pour chaque étape, une fonction de proposition automatique permet de filtrer les lignes comptables répondant aux critères requis pour la transition de statut.

Dans ce flux, les extractions se décomposent ainsi:

  • 02 Règlement client: Le système identifie les factures de vente non soldées dont le mode de règlement est "Lettre de change" pour les importer dans le bordereau.
  • 05 Effets à encaisser / escompter: Une fois les effets créés, le système extrait ceux dont la date d'échéance concorde avec la période de remise souhaitée, tout en séparant les flux destinés à l'encaissement simple de ceux destinés à l'escompte.
  • 07 Remise bancaire (encaissés / escomptés): Cette extraction regroupe les lignes déjà traitées en comptabilité pour confirmer leur envoi définitif à l'établissement financier.
  • 03 Création fichier ETABAC: Le système extrait l'ensemble des données des lignes du bordereau validées pour générer la structure du fichier magnétique conforme aux normes interbancaires.[NT]Pour le paramétrage de ces étapes de transition, une configuration spécifique est requise au niveau de la nature de l'opération. Il est impératif de définir le “type action” sur “Création document” pour chacune d'entre elles. Ce réglage permet au système de déclencher les fonctions d'extraction et de génération des écritures ou des fichiers nécessaires à la progression du bordereau.

Chaque étape assure la progression logique du flux en faisant basculer le bordereau d'un statut spécifique à un autre. La configuration doit respecter les transitions suivantes:

  • 02 Règlement client: permet le passage du statut “02 LCR Imprimées” vers le statut “03 Règlements clients”.
  • 05 Effets à encaisser: assure la transition du statut “05 Effets en portefeuille comptabilisés” vers le statut “06 Effet à l'encaissement”.
  • 05 Effets à escompter: permet de passer du statut “05 Effets en portefeuille comptabilisés” au statut “06 Effet à l'escompte”.
  • 07 Remise bancaire (effets encaissés): conduit du statut “07 Effet à l'encaissement Comptabilisé” vers le statut “08 Crédit bancaire à clôturer (eff. enc.)”.
  • 07 Remise bancaire (effets escomptés): assure le passage du statut “07 Effet à l'escompte Comptabilisé” au statut “08 Crédit bancaire à clôturer (eff. esc.)”.
Etape Règlement client qui porte du statut “LCR Imprimées” vers le statut “Règlements clients”
Etape Règlement client qui porte du statut “LCR Imprimées” vers le statut “Règlements clients”

L’étape du fichier

L'étape dédiée à l'exportation du fichier doit être configurée pour assurer la transition du statut “03 Règlements clients” vers le statut “04 LCR Fichier ETABAC Créé”. Pour garantir la génération correcte des données, le paramétrage doit reporter le type d'action “Fichier” ainsi qu'un type d'exportation défini sur “Etat”. Le champ “N° exportation” doit être renseigné avec la valeur “10880”, correspondant au format standard de traitement des fichiers pour les lettres de change.

Etape d’exportation du fichier
Etape d’exportation du fichier

Les étapes comptable

Les étapes dédiées à la génération des flux financiers portent un schéma d'écriture spécifique qui doit être rigoureusement paramétré. Pour chacune de ces étapes, le “type d'action” doit être défini sur “Comptabilité”, ce qui permet au système de déclencher les écritures dans les grands livres lors de la validation.

Les étapes concernées par cette configuration comptable sont les suivantes:

  • 04 Comptabilisation Effets portefeuille
  • 06 Comptabilisation Effets/Remise à l'encaissement
  • 06 Comptabilisation Effets à l'escompte
  • 08 Comptabilisation Fermeture créance (enc.) paiement
  • 08 Comptabilisation Fermeture créance (esc.) avis
Exemple d’étape comptable
Exemple d’étape comptable

Schema d’écritures

L'accès au schéma d'écritures s'effectue depuis la fiche de l'étape via le menu Associé > Etape règlement > Comptabilité. La liste qui s'affiche permet de définir précisément le modèle de comptabilisation, lequel est structuré dans ce flux sur deux lignes distinctes.

Schema comptable d’une étape
Schema comptable d’une étape

Chaque ligne du schéma est régie par les champs suivants:

  • Type de règlement: Identifie le mode de paiement (Lettre de change).
  • Ligne / Description: Définit l'ordre de l'écriture et son intitulé libellé.
  • Sens: Détermine si la ligne doit être comptabilisée au débit ou au crédit.Type comptabilisation: Spécifie la nature de l'écriture et l'origine du compte utilisé. Les options détaillées ici se limitent exclusivement à celles que j’ai moi même utilisé par le passé. Les valeurs suivantes peuvent être sélectionnées:Compte ligne paiement: le système utilise le compte tiers présent sur la ligne, soit le compte client dans le cadre de ce flux.Compte général associé: cette option permet de récupérer le compte collectif défini dans le groupe de comptabilisation client spécifié sur la ligne.Compte paramétré: le système pointe directement vers le numéro de compte général saisi manuellement dans la fiche de paramétrage.Compte en-tête: le compte financier est récupéré à partir de la banque renseignée sur l'en-tête du bordereau.
  • Type compte / N° compte: Désigne le type de compte (Compte général, Compte Banque, CLient, Fournisseur) et son numéro spécifique si nécessaire.
  • Groupe compta client / fournisseur: utile dans le cas d’un type comptabilisation “compte associé”, défini le compte à utiliser indirectement au travers d’un groupe de comptabilisation.
  • Détail: Indique si le système doit générer une écriture par ligne de bordereau, par compte, par date d’échéance ou une seule écriture globale.
  • Lettrage: Active la fonction de lettrage automatique des écritures lors de la validation.
  • Mémoriser écriture: Permet de conserver une trace de l'écriture pour des traitements ultérieurs.
  • Type document / N° document: Précise la nature de la pièce comptable et la souche de numérotation à appliquer.
Ecriture simple
Ecriture simple

Flux opérationnel et manipulations système

Le traitement des lettres de change suit un cycle rigoureux, articulé autour de l'extraction des données et de la validation des écritures comptables.

Initialisation du flux

Création bordereau

La première phase consiste en la création du bordereau de paiement. Depuis la liste, cliquez sur le “+” et sélectionnez le type de règlement “LCR”.

Bordereau de paiement
Bordereau de paiement

Sélection factures et impression

Les factures clients peuvent ensuite être suggérés par le système selon leurs échéance et leur mode de règlement. Cliquez sur “Proposer règlements clients” dans le ruban. Parmis les options vous pouvez regrouper les factures par client. Une fois le regroupement effectué, l'impression du bordereau est à réalisée pour conserver une trace de la composition de la remise. Cliquer sur le bouton Imprimer dans Actions > Validation sur le ruban.

Impression
Impression

Création Fichier

La prochaine étape consiste en la création du fichier à présenter en banque et en la comptabilisation des effets en portefeuille.

Cliquez sur Actions > Validation > Générer Fichier pour sélectionner l’action de génération du fichier qui se présentera en téléchargement.

Action de génération du fichier
Action de génération du fichier

Cliquez sur Actions > Validation > Valider pour comptabiliser les effets en portefeuille.

Comptabilisation effets en portefeuille
Comptabilisation effets en portefeuille

Le processus comptabilise les écritures en fonction du modèle paramétré dans l'étape.

Ecritures comptables comptabilisées
Ecritures comptables comptabilisées

À partir de cette étape, le choix doit être fait entre une présentation des effets à leur date d'échéance (à l'encaissement) ou une présentation anticipée (à l'escompte).

Gestion des options de traitement

Puisque les effets à présenter peuvent différer de ceux comptabilisés dans le dernier bordereau, tout en devant impérativement être en portefeuille, un processus d'extraction des effets comptabilisés doit être utilisé afin de sélectionner ceux à remettre à l'encaissement.

C’est le but de l’option “Création document” spécifié dans le “type d’action” de l’étape de présentation à l’escompte ou à l’encaissement, il permet d’extraire les effets en portefeuille et de les placer dans un nouveau bordereau.

Option à l'encaissement

Périodiquement, l'activation du bouton "créer nouveau bordereau" depuis les Actions du ruban de la liste des bordereaux est requise. Le type de règlement "LCR" doit être sélectionné, ainsi que l'option "Effets à encaisser" ou "Effets à escompter" : cette action permet au système d'afficher la liste des écritures correspondant aux effets en portefeuille et de procéder à la sélection de ceux devant être présentés.

Action de création avec sélection des effets
Action de création avec sélection des effets
Effets à encaisser ou à escompter
Effets à encaisser ou à escompter
Sélection des effets
Sélection des effets

Une fois le nouveau bordereau créé, il ne restera plus qu’à comptabiliser les effets à l’encaissement en cliquant sur Actions > Validation > Valider.

Comptabilisation des effets à l’encaissement
Comptabilisation des effets à l’encaissement

Cette opération génèrera les écritures comptable en accord avec le schéma paramétré dans l’étape.

Ecritures effets à l’encaissement
Ecritures effets à l’encaissement

Pour finir, il faudra clôturer la créance client en cliquant sur Actions > Validation > Valider.

Action de clôture de la créance
Action de clôture de la créance

cette action génèrera les écritures comptable.

Ecriture de clôture comptable
Ecriture de clôture comptable

Option à l'escompte

Dans le cas de l'option à l'escompte, les étapes sont identiques à l'option précédente, hormis la sélection des actions relatives: Effets à escompter > choisir les effets en portefeuille > nouveau bordereau > Comptabilisation effets à l'escompte > Clôture créance client.

Conclusion

En conclusion, un paramétrage précis permet de mettre en place le flux complet dans Business Central. La configuration rigoureuse des modèles de comptabilisation et des étapes de traitement garantit une gestion fluide des effets, de leur extraction à leur clôture, tout en assurant la fiabilité des écritures comptables générées.

Aidez le blogueur en donnant une note à cet article:
x x x x x

Autres articles

Expand

Piloter votre cash aujourd'hui pour ne pas le subir demain

Piloter sa liquidité internationale avec le module Trésorerie de Business Central

Découvrez comment transformer Business Central en radar financier. Cet article détaille le paramétrage du plan comptable de trésorerie (France, UK, Italie), l'intégration des flux de personnel et d'impôts, et l'usage de l'IA Azure AI pour anticiper vos liquidités à 4 mois. Un guide pour passer d'une comptabilité de constatation à un pilotage prédictif de votre croissance internationale.

Caledar Icon Publié le  21/03/2026 | 
Microsoft Business Central | 
Views Icon Billet vue 120 fois | 
Time Icon Lu en 11,02 Mn | 
x x x x x
L'analyse de trésorerie, le radar de votre stratégie

Trésorerie Business Central: De la mise à jour des flux au pilotage décisionnel

Après avoir configuré le module, place à l'action. Ce second article explique comment actualiser vos prévisions via la feuille de trésorerie, gérer les écritures manuelles et interpréter les alertes de fiabilité d'Azure AI. Apprenez à exploiter les outils d'analyse,  graphiques dynamiques et tableaux croisés, pour transformer vos données brutes en un véritable radar de pilotage financier.

Caledar Icon Publié le  29/03/2026 | 
Microsoft Business Central | 
Views Icon Billet vue 179 fois | 
Time Icon Lu en 9,32 Mn | 
x x x x x
Comptabiliser une perte d’actif

De la provision à la perte : Sécuriser la sortie d'actif sous Microsoft Business Central

Gérez vos impayés dans Business Central : maîtrisez d'abord la comptabilisation des abandons de créances (write-offs) pour solder vos pertes. Utilisez ensuite l'IA pour évaluer la fiabilité de vos modèles de prédiction. En testant la précision de vos données historiques, vous anticipez les retards futurs et passez d'une comptabilité curative à une gestion proactive de votre trésorerie.

Caledar Icon Publié le  15/03/2026 | 
Microsoft Business Central | 
Views Icon Billet vue 183 fois | 
Time Icon Lu en 6,95 Mn | 
x x x x x
Gestion des devises

La Gestion des Devises dans Microsoft Dynamics 365 Business Central

Business Central automatise la gestion multi-devises en synchronisant les taux via un flux XML (BCE) et en associant les codes ISO aux fiches tiers. Le système distingue les écarts de change réalisés lors des paiements des écarts non réalisés lors des clôtures, permettant une réévaluation précise des écritures ouvertes au bilan sans modifier le montant en devise. Cette rigueur, complétée par la gestion automatique des tolérances de règlement et des arrondis, sécurise le reporting financier international et fluidifie le lettrage comptable.

Caledar Icon Publié le  28/02/2026 | 
Microsoft Business Central | 
Views Icon Billet vue 185 fois | 
Time Icon Lu en 9,17 Mn | 
x x x x x