Baniere

Gestione delle cambiali in Microsoft Business Central (localizzazione francese)

Caledar Icon Pubblicato il 19/04/2026 | 
Microsoft Business Central | 
Views Icon Art. letto 119 volte | 
Time Icon Letto in 11,1Mn
Questo articolo è stato anche scritto in Eng ed accessibile qui:Business Central: Setting up and managing LCRs

Image Pexels.com
Dal flusso contabile alla realtà del sistema
Dal flusso contabile alla realtà del sistema

Index

Expand



Nel articolo precedente è stata presentata un'analisi dettagliata degli aspetti contabili delle cambiali. Ora è necessario approfondire l'implementazione operativa all'interno di Microsoft Business Central. Questo articolo si concentra sulle impostazioni specifiche della localizzazione francese e descrive in dettaglio i processi di sistema che semplificano la gestione delle ricevute di pagamento.

Configurazione dei prerequisiti

L'affidabilità del flusso delle cambiali dipende da una configurazione rigorosa delle tabelle master. Ogni elemento configurato automatizza la registrazione delle operazioni tra il conto cliente, il portafoglio e la banca.

Nr. Serie

Per garantire una chiara tracciabilità delle operazioni, sono necessarie sequenze cronologiche ben definite.

  • Testata documento: Alle ricevute viene assegnato un talloncino specifico per identificare in modo univoco ogni versamento bancario.
  • Righe documento: Alle righe delle ricevute viene assegnata una specifica serie di numerazione, che consente l'identificazione univoca di ogni documento destinato alla presentazione in banca.
Nr. Serie
Nr. Serie

Schede della banca

Ogni conto bancario utilizzato per i bonifici deve essere configurato con tutti i suoi dati (IBAN e BIC). Nella scheda "Trasferimento fondi" vengono inserite le informazioni relative ai formati di esportazione dei dati per garantire la compatibilità con il protocollo ETABAC o gli standard SEPA applicabili.

Dettagli del conto bancario
Dettagli del conto bancario

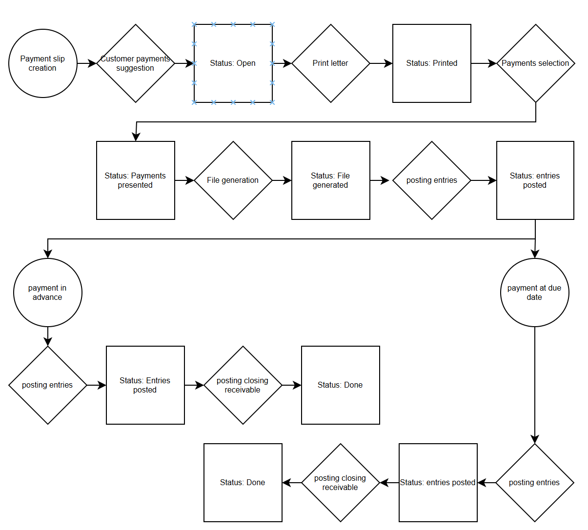
Diagramma di flusso delle cambiali

Prima di discutere la configurazione delle ricevute di pagamento di tipo cambiale, di seguito viene illustrato il flusso del ciclo di vita:

Flusso Cambiali
Flusso Cambiali

Impostazioni della distinta di pagamento

Il funzionamento delle cambiali si basa sulla definizione di modelli specifici che strutturano la natura delle transazioni. Il presente articolo non si propone di fornire un elenco esaustivo delle funzionalità offerte dalle cambiali, ma si concentra esclusivamente sulla configurazione necessaria per il loro utilizzo.

È all'interno di questo modello (tipi di pagamento o parametri della distinta di pagamento) che si stabilisce il collegamento tra le due sequenze di numerazione: una per l'intestazione della distinta e l'altra per le righe. Per quanto riguarda la gestione delle cambiali, il tipo di proposta è impostato su Clienti. Il campo relativo al tipo di bonifico SEPA deve rimanere vuoto per mantenere la formattazione specifica richiesta per le cambiali.

Impostazioni della distinta di pagamento
Impostazioni della distinta di pagamento

La configurazione principale si basa sulla definizione di stati, che identificano con precisione il flusso di lavoro di ogni documento per una determinata tipologia.

ti stati sono associati a fasi specifiche, che costituiscono i meccanismi di transizione che consentono all'utente di passare da uno stato all'altro. Tale sequenziamento garantisce il rigore del processo, dalla creazione iniziale della distinta alla sua contabilizzazione finale, guidando ogni interazione dell'utente.

Gli stati

Gli stati sono il motore del flusso di lavoro relativo alle cambiali. Permettono la segmentazione di ciascuna fase del processo, dall'inserimento iniziale alla chiusura del credito, controllando al contempo le azioni autorizzate all'utente.

La sequenza di gestione delle cambiali è organizzata in base ai seguenti stati:

  • Aperto: Fase di creazione e selezione dei testi.
  • Stampato: Validazione della modifica fisica degli effetti.
  • Regolamento clienti: Fase di transizione per la riconciliazione dei conti.
  • File ETABAC creato: Generazione del supporto magnetico per la banca.
  • Effetto in portafoglio contabilizzato: Registrazione contabile per il trasferimento al conto effetti.
  • Effetto all’ incasso / allo sconto: Specificare il tipo d'incasso desiderato.
  • Effetto all'incasso / allo sconto registrato: Validazione della registrazione contabile.
  • Credito bancario da estinguere: Fase finale di attesa dell'esito dell'effetto.
  • Versamento bancario effettuato: Conferma di ricezione da parte dell'istituto finanziario.
Stati delle cambiali
Stati delle cambiali

Ciascuno stato deve essere configurato in modo da condizionare il sistema:

  • Rib: Consente o nega la modifica dei dati bancari sulle linee.
  • Consultazione: Consente la visualizzazione dei dettagli dello scontrino nella cronologia.
  • Menu report: Consente la visualizzazione della ricevuta in specifici menu di reporting.
  • Quantità: Consente la modifica dell'importo della banconota (generalmente bloccato dopo l'emissione).
  • Debito/Credito: Definisce se le colonne del flusso finanziario sono modificabili.
  • Conto bancario: Consente di modificare il conto dell'istituto finanziario ricevente.
  • Pagamento in corso: Contrassegna le voci come collegate a un flusso attivo per evitare duplicazioni.
  • Archiviazione consentita: Determina se la ricevuta può essere trasferita alle tabelle di archivio dopo l'elaborazione.
  • Codice di accettazione: Consente di rendere obbligatorio o facoltativo l'inserimento del codice di accettazione per l'effetto.

Gli step

Le transizioni tra i diversi stati dello slittamento sono orchestrate dallo step. Ogni step definisce un'azione specifica che consente alla cedola di avanzare nel flusso di lavoro, trasformando il suo stato attuale nello stato target appropriato.

Definizione delle fasi del flusso

Per la gestione delle cambiali, sono previsti i seguenti passaggi per guidare il processo documentale e contabile:

  • Impressione: Attiva la modifica fisica degli effetti.
  • Regolamento clienti: Preparare la dicitura del debito iniziale.
  • Creazione del file ETABAC: Genera il file magnetico per la teletrasmissione.
  • Contabilizzazione degli effetti in portafoglio: Registrare la scrittura contabile sul conto.
  • Fatture da riscuotere/scontare: Indirizzare la ricevuta alla tipologia di sconto desiderata.
  • Contabilizzazione delle cambiali/Sconto per incasso (o Sconto): Conferma l'uscita dal portafoglio.
  • Deposito bancario: Conferma che i file sono stati inviati all'istituto finanziario.
  • Contabilizzazione per la chiusura del credito: Il conto si considera definitivamente saldato al ricevimento del pagamento o della notifica di accredito.

Impostazione dei campi step

Il comportamento di ciascuna fase è regolato da parametri critici che garantiscono la coerenza del sistema:

  • Tipo di pagamento: Identifica il metodo di pagamento in questione (cambiale).
  • Linea / Nome: Definisce l'ordine della fase e il suo titolo descrittivo.
  • Stato precedente / Nome dello stato precedente: Specifica la condizione iniziale necessaria per eseguire l'azione.
  • Stato successivo / Nome dello stato successivo: Determina il nuovo stato della cedola dopo che l'azione è andata a buon fine.
  • Tipo di azione: Specifica la natura dell'operazione (stampa, creazione di file o contabilità).
  • Stato ID: Fa riferimento all'oggetto tecnico (report) utilizzato per la stampa o l'elaborazione.
  • Tipo di esportazione: Definisce il formato di output per le transazioni bancarie, consentendo la generazione dei flussi di dati previsti.
I passaggi per una distinta tipo LCR
I passaggi per una distinta tipo LCR

La fase di stampa

Per configurare la stampa del contenuto dell'effetto, consentendo il passaggio dello stato da "Aperto" a "Stampato", è necessario definire esplicitamente gli stati precedente e successivo. Il tipo di azione è impostato su "Stato" e per generare il documento viene utilizzato l'ID stato standard 10865.

Le fasi di estrazione

Le fasi di estrazione sono quelle in cui il sistema suggerisce le voci idonee in base all'avanzamento della transazione. Per ogni fase, una funzione di suggerimento automatico filtra le righe contabili che soddisfano i criteri richiesti per la modifica dello stato.

In questo flusso, le estrazioni sono suddivise come segue:

  • Regolamento clienti: Il sistema identifica le fatture di vendita non pagate con metodo di pagamento "Cambiale" e le importa nella distinta.
  • Fatture da riscuotere/scontare: Una volta creati gli effetti, il sistema estrae quelli la cui data di scadenza coincide con il periodo di sconto desiderato, separando i flussi destinati alla semplice riscossione da quelli destinati allo sconto.
  • Deposito bancario (incassato/scontato): Questa estrazione raggruppa le righe già elaborate in contabilità per confermarne l'invio definitivo all'istituto finanziario.
  • Creazione del file ETABAC: Il sistema estrae tutti i dati dalle linee di scorrimento validate per generare la struttura del file magnetico conforme agli standard interbancari.[NT]Per configurare questi passaggi di transizione, è necessaria una configurazione specifica in relazione alla natura dell'operazione. È indispensabile definire il “tipo azione” su "Creazione del documento” per ciascuno di essi. Questa impostazione consente al sistema di attivare le funzioni per l'estrazione e la generazione delle voci o dei file necessari per l'avanzamento della ricevuta.

Ogni passaggio garantisce la progressione logica del flusso, commutando lo slittamento da uno stato specifico a un altro. La configurazione deve rispettare le seguenti transizioni:

  • Regolamento clienti: consente il passaggio dallo stato “stampati” verso lo status “Regolamento Clienti.
  • Effetti da raccogliere: garantisce la transizione dello status “05 Effetti di portafoglio contabilizzati”verso lo status “06 Effetti al momento della raccolta.
  • 05 Effetti attesi: permesso di uscire"Vedi la statua?"05 Effetti di portafoglio contabilizzati”allo stato “06 Effetto sconto.
  • 07 Deposito bancario (cambiali incassate): ha portato allo status “07 Effetto sulla raccolta registrataverso lo status “08 Chiusura del credito bancario (effettivo).
  • 07 Deposito bancario (cambiali scontate): garantisce il passaggio dello status "07 Effetto sconto registrato”allo stato “08 Prestito bancario da chiudere (eff. esc.)”.
Fase di liquidazione del cliente, che modifica lo stato da "LCR stampati" a "Liquidazioni del cliente".
Fase di liquidazione del cliente, che modifica lo stato da "LCR stampati" a "Liquidazioni del cliente".

La fase di file

La fase dedicata all'esportazione del file deve essere configurata per garantire la transizione dello stato “03 Regolamento Clienti Verso lo status “04 File LCR ETABAC creato”Per garantire la corretta generazione dei dati, le impostazioni devono specificare il tipo di azione “File"nonché un tipo di esportazione definito su “Stato"Il campo “N° esportazione”deve essere compilato con il valore “10880”, corrispondente al formato standard di elaborazione dei file per le cambiali.

Le fasi contabili

Le fasi dedicate alla generazione dei flussi finanziari hanno uno schema contabile specifico che deve essere configurato rigorosamente. Per ciascuna di queste fasi, il “tipo d'azione”deve essere impostato su “Contabilità"Ciò consente al sistema di attivare le registrazioni nei libri contabili generali al momento della convalida.

I passaggi necessari per impostare questo sistema contabile sono i seguenti:

  • Contabilizzazione degli effetti di portafoglio
  • Contabilizzazione delle cambiali/depositi per incasso
  • Contabilizzazione delle cambiali scontate
  • Contabilizzazione della chiusura del pagamento del credito (incasso)
  • Contabilizzazione della chiusura di un avviso di credito (esc.)
Esempio di una fase contabile
Esempio di una fase contabile

Schema di scrittura

L'accesso alle registrazioni contabili avviene tramite il menu presente nella pagina informativa della fase.Partner > Fase di liquidazione > Contabilità. L'elenco visualizzato consente di definire con precisione il modello contabile, che in questo flusso è strutturato su due righe separate.

Schema contabile a un solo passaggio
Schema contabile a un solo passaggio

Ciascuna linea del diagramma è governata dai seguenti campi:

  • Tipo di pagamento: Identifica il metodo di pagamento (cambiale).
  • Riga / Descrizione: Definisce l'ordine di scrittura e il relativo titolo.
  • Senso: Determina se la riga deve essere registrata come addebito o accredito.Tipo di contabilità: Specifica il tipo di transazione e l'origine del conto utilizzato. Le opzioni qui dettagliate sono limitate esclusivamente a quelle che ho personalmente utilizzato in passato. È possibile selezionare i seguenti valori:Conto corrente per i pagamenti: Il sistema utilizza l'account di terzi presente sulla linea, ovvero l'account cliente nell'ambito di questo flusso.Conto generale associato: Questa opzione consente di recuperare il conto collettivo definito nel gruppo contabile clienti specificato sulla riga.Account configurato: Il sistema fa riferimento diretto al numero di conto del libro mastro generale inserito manualmente nel modulo di configurazione.Intestazione dell'account: Le informazioni relative al conto finanziario vengono ricavate dalla banca indicata nell'intestazione della ricevuta.
  • Tipo di conto / Numero di conto: Indica il tipo di conto (Conto generale, Conto bancario, Cliente, Fornitore) e, se necessario, il relativo numero specifico.
  • Gruppo crediti/fornitori: Utile nel caso di un tipo contabile “conto associato”, definisce il conto da utilizzare indirettamente tramite un gruppo contabile.
  • Dettaglio: Indica se il sistema deve generare una voce per riga di ricevuta, per conto, per data di scadenza o una singola voce globale.
  • Scritta: Abilita la funzione di corrispondenza automatica per le voci durante la convalida.
  • Memorizzare la scrittura: Consente di conservare una copia della scrittura per un'elaborazione successiva.
  • Tipo di documento / N° documento: Specificare la natura del documento contabile e la sequenza di numerazione da applicare.
Scrittura semplice
Scrittura semplice

Flusso operativo e manipolazioni di sistema

La gestione delle cambiali segue un ciclo rigoroso, strutturato attorno all'estrazione dei dati e alla convalida delle registrazioni contabili.

Inizializzazione del flusso

Creazione di uno scivolone

La prima fase consiste nella creazione del documento di pagamento. Dall'elenco, clicca sul “+” e seleziona il tipo di pagamento “LCR”.

Ricevuta di pagamento
Ricevuta di pagamento

Seleziona le fatture e stampale

Le fatture dei clienti possono quindi essere suggerite dal sistema in base alla data di scadenza e al metodo di pagamento. Fare clic su "Suggerisci pagamenti clienti" nella barra multifunzione. Tra le opzioni, è possibile raggruppare le fatture per cliente. Una volta completato il raggruppamento, stampa della ricevuta. Questo passaggio è necessario per tenere traccia della composizione dello sconto. Fare clic sul pulsante Stampa in Azioni > Convalida sulla barra multifunzione.

Impression
Impression

Creazione file

Il passo successivo consiste nella creazione del file da presentare alla banca e nella contabilizzazione dei titoli presenti nel portafoglio.

Fai clic su Azioni - Convalida - Genera file per selezionare l'azione per generare il file che sarà disponibile per il download.

zione di generazione del file
zione di generazione del file

Fai clic su Azioni > Convalida > Convalida per registrare gli effetti nel portfolio.

Contabilizzazione delle voci di bilancio
Contabilizzazione delle voci di bilancio

Il processo registra le voci secondo il modello impostato nella fase.

Registrazioni contabili
Registrazioni contabili

A questo punto, occorre scegliere se presentare le cambiali alla scadenza (per l'incasso) o presentarle in anticipo (per ottenere uno sconto).

Gestione delle opzioni di trattamento

Poiché le fatture da presentare potrebbero differire da quelle registrate nell'ultima ricevuta, pur dovendo essere presenti nel fascicolo, è necessario utilizzare una procedura di estrazione delle fatture registrate al fine di selezionare quelle da sottoporre all'incasso.

Lo scopo dell'opzione "Creazione documento" specificata nel "Tipo di azione" della fase di presentazione per lo sconto o l'incasso è quello di estrarre le cambiali dal portfolio e inserirle in una nuova distinta.

Opzione cassa

Periodicamente, è necessario attivare il pulsante "Crea nuova ricevuta" nella sezione Azioni della barra multifunzione dell'elenco ricevute. Occorre selezionare il tipo di regolamento "LCR" e l'opzione "Cambiali da incassare" o "Cambiali da scontare": questa azione consente al sistema di visualizzare l'elenco delle voci corrispondenti alle cambiali nel portafoglio e di selezionare quelle da presentare.

Azione di creazione con selezione degli effetti
Azione di creazione con selezione degli effetti
Fatture da incassare o scontare
Fatture da incassare o scontare
Selezione effetti
Selezione effetti

Una volta creata la nuova ricevuta, non resta che registrare gli effetti per la riscossione facendo clic su Azioni > Convalida > Convalida.

Contabilizzazione delle cambiali al momento dell'incasso
Contabilizzazione delle cambiali al momento dell'incasso

Questa operazione genererà le registrazioni contabili in conformità allo schema configurato nella fase precedente.

Registrazioni contabili relative agli incassi
Registrazioni contabili relative agli incassi

Infine, dovrai chiudere il conto cliente facendo clic su Azioni > Convalida > Convalida.

Interventi per estinguere il debito
Interventi per estinguere il debito

Questa operazione genererà le registrazioni contabili.

Registrazione contabile di chiusura
Registrazione contabile di chiusura

Opzione di sconto

Nel caso dell'opzione di sconto, i passaggi sono identici all'opzione precedente, ad eccezione della selezione delle azioni correlate: Fatture da scontare > selezionare le fatture nel portfolio > nuova distinta > Contabilizzazione delle fatture scontate > Chiusura del credito cliente.

Conclusione

In conclusione, una configurazione precisa consente l'implementazione dell'intero flusso di lavoro in Business Central. La rigorosa impostazione dei modelli contabili e delle fasi di elaborazione garantisce una gestione fluida degli effetti, dall'estrazione alla chiusura, assicurando al contempo l'affidabilità delle registrazioni contabili generate.

Aiuta il blogger dando un voto a questo articolo:
x x x x x

Altri articoli

Expand

Gestisci il tuo flusso di cassa oggi per evitare di subirne le conseguenze domani

Gestisci la tua liquidità internazionale con il modulo Tesoreria di Business Central

Scopri come trasformare Business Central in un radar finanziario. Questo articolo illustra in dettaglio la configurazione del piano dei flussi di cassa (Francia, Regno Unito, Italia), l'integrazione dei flussi relativi a stipendi e imposte e l'utilizzo di Azure AI per prevedere i flussi di cassa con quattro mesi di anticipo. Una guida per passare dalla contabilità per competenza alla gestione predittiva della crescita internazionale.

Caledar Icon Pubblicato il  21/03/2026 | 
Microsoft Business Central | 
Views Icon Art. letto 131 volte | 
Time Icon Letto in 10,78 Mn | 
x x x x x
Il magazzino

Business Central: Padroneggiare i flussi di magazzino, dal transito internazionale agli scarti di inventario

Questo articolo dettaglia la padronanza dei flussi di magazzino in Business Central. Tratta del giroconto contabile automatico del transito, dell'integrazione delle spese di trasporto e della gestione degli scarti. Infine, offre un riferimento internazionale (FR/UK/IT) per armonizzare i conti di magazzino, di variazione e delle fatture da ricevere, garantendo una tracciabilità finanziaria totale.

Caledar Icon Pubblicato il  14/02/2026 | 
Microsoft Business Central | 
Views Icon Art. letto 158 volte | 
Time Icon Letto in 11,29 Mn | 
x x x x x
Contabilizzare una perdita d'esercizio

Dall'accantonamento alla perdita: mettere in sicurezza l'uscita di attività in Microsoft Business Central

Gestite i vostri insoluti in Business Central: imparate innanzitutto a contabilizzare lo stralcio dei crediti (write-off) per chiudere le perdite. Utilizzate poi l'intelligenza artificiale per valutare l'affidabilità dei vostri modelli di previsione. Testando la precisione dei dati storici, potrete anticipare i ritardi futuri e passare da una contabilità curativa a una gestione proattiva della tesoreria.

Caledar Icon Pubblicato il  15/03/2026 | 
Microsoft Business Central | 
Views Icon Art. letto 167 volte | 
Time Icon Letto in 6,6 Mn | 
x x x x x
Analisi del flusso di cassa, il radar della tua strategia

Tesoreria centrale aziendale: dall'aggiornamento dei flussi di cassa alla gestione decisionale

Dopo aver configurato il modulo, è il momento di metterlo in pratica. Questo secondo articolo spiega come aggiornare le previsioni tramite il rendiconto finanziario, gestire le voci manuali e interpretare gli avvisi di affidabilità di Azure AI. Scopri come sfruttare strumenti analitici, grafici dinamici e tabelle pivot per trasformare i tuoi dati grezzi in un vero e proprio radar delle prestazioni finanziarie.

Caledar Icon Pubblicato il  29/03/2026 | 
Microsoft Business Central | 
Views Icon Art. letto 169 volte | 
Time Icon Letto in 9,4 Mn | 
x x x x x